论坛   网友爆料   下调,最大降幅3520元
返回列表
查看: 3196|回复: 0
收起左侧

下调,最大降幅3520元

[复制链接]

109

主题

1

回帖

598

积分

网站编辑

积分
598
发表于 2023-4-3 10:38:40 | 显示全部楼层 |阅读模式 | 来自湖北

103752ib3qjubqoregmbgb.png


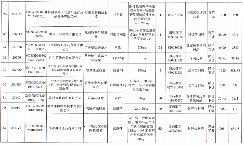
3月31日,湖北省医疗保障局发通知调整部分挂网药品价格信息,共有41个药品价格下调,涉及30家企业36个通用名,降幅几分钱到数千元不等,全省所有医疗机构4月1日起执行。

其中,上海默沙东医药贸易有限公司申报的泊沙康唑肠溶片(规格100毫克,最小包装量24片)从6400元降至2880元,四川科伦药业股份有限公司申报的泊沙康唑肠溶片(规格100毫克,最小包装量24片)从5680元降至2280元,降价幅度分别达到3520元和3400元。此外还有数种药品便宜了数百元。

41个挂网药品
价格调整具体信息如下:


103751hffmnm0f7mmmeic5.png

103752t9d0yvv62odo2ou9.png

103751r44sr21kkkv4essz.png

103751w2mfrrd3wmv2auf3.png

103751xbmzpjpm5pjqjmpw.png

来源:秦楚网


回复

使用道具 举报

您需要登录后才可以回帖 登录 | 立即注册

收藏:11 | 帖子:882

侵权举报:本页面所涉内容为用户发表并上传,相应的法律责任由用户自行承担;本网站仅提供存储服务;如存在侵权问题,请权利人与本网站联系删除!举报电话:0719-5208066