论坛   网友爆料   湖北省教育厅最新通知!事关中小学竞赛
返回列表
查看: 5197|回复: 1
收起左侧

湖北省教育厅最新通知!事关中小学竞赛

[复制链接]

152

主题

31

回帖

996

积分

网站编辑

积分
996
发表于 2023-2-18 15:26:39 | 显示全部楼层 |阅读模式 | 来自湖北

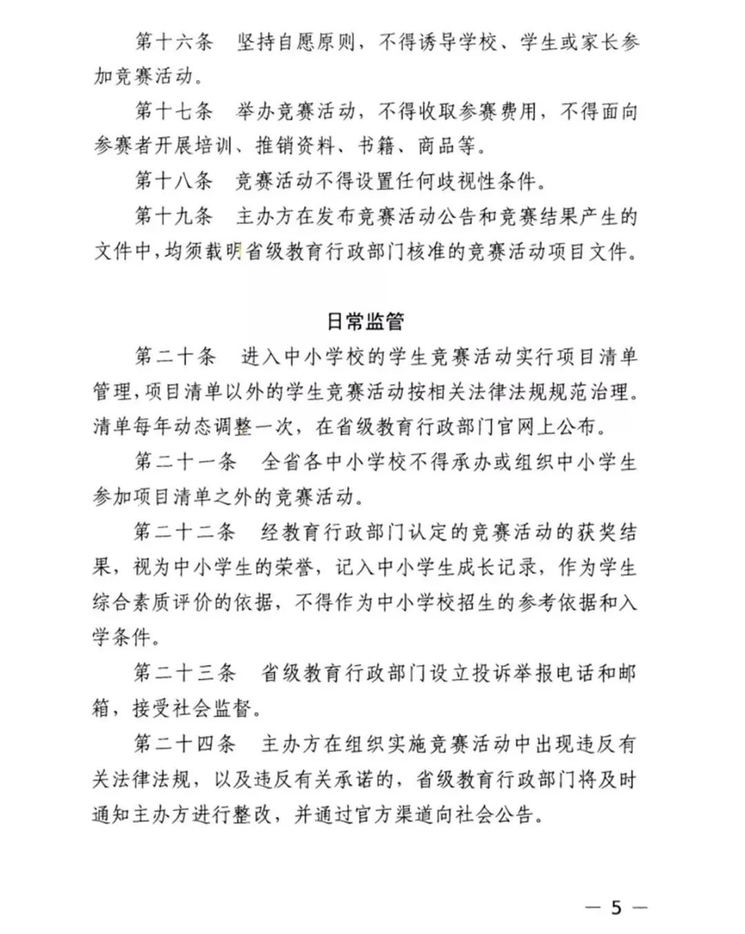
2月16日,极目新闻记者获悉,日前湖北省教育厅印发《关于面向中小学生的全省性竞赛活动实施细则》(以下简称《细则》),强调竞赛活动应坚持公益性原则,竞赛以及竞赛产生的结果,不作为中小学招生入学的依据。

152611sjyj44jjz44gzj8v.jpeg

官网截图

为规范进入中小学校(含幼儿园)的活动管理,防止竞赛项目过多过滥,切实减轻中小学生负担,维护正常教育教学秩序,根据《中共中央 国务院关于深化教育教学改革全面提高义务教育质量的意见》和《面向中小学生的全国性竞赛活动管理办法》要求,制定了此《细则》。


竞赛活动主要指面向中小学生的学科类、科技创新类、艺术体育类竞赛等活动。竞赛学科主要包括语文、数学、外语、科学、物理、化学、生物、信息技术、道德法治、思想政治、历史、地理等,以及与升学或考试相关的其他学科及其延伸的竞赛。学科类竞赛活动指的是针对上述学科的具体知识点的各种竞赛活动,不包括经典诵读、辩论演讲、科学实验、编程设计等与学科有关的竞赛活动。


《细则》要求,严格管理、从严控制进入中小学校的学科竞赛活动,原则上不举办进入中小学校,以及面对义务教育阶段的学科类竞赛活动。进入中小学校的竞赛活动坚持公益性,不得向参赛学生、学校直接或变相收取费用。


经教育行政部门认定的竞赛活动的获奖结果,视为中小学的荣誉,记入中小学生成长记录,作为学生综合素质评价的依据,不得作为中小学校招生的参考依据和入学条件。

附:《关于面向中小学生的全省性竞赛活动实施细则》

152612qxq8kkgyz3ykpxap.jpeg

152612wi3v859isv964s69.jpeg

152611r3arofm01ym0yafz.jpeg

152611zds62vq3lt2lhvz3.jpeg

152611a7lzgmvylpgv0mn0.jpeg

来源/极目新闻

回复

使用道具 举报

19

主题

72

回帖

1525

积分

金牌会员

积分
1525
发表于 2023-2-19 09:59:39 来自手机 | 显示全部楼层 | 来自湖北
积极向上,力争上游,培育人才,报效祖国!
回复 支持 反对

使用道具 举报

您需要登录后才可以回帖 登录 | 立即注册

收藏:11 | 帖子:882

侵权举报:本页面所涉内容为用户发表并上传,相应的法律责任由用户自行承担;本网站仅提供存储服务;如存在侵权问题,请权利人与本网站联系删除!举报电话:0719-5208066